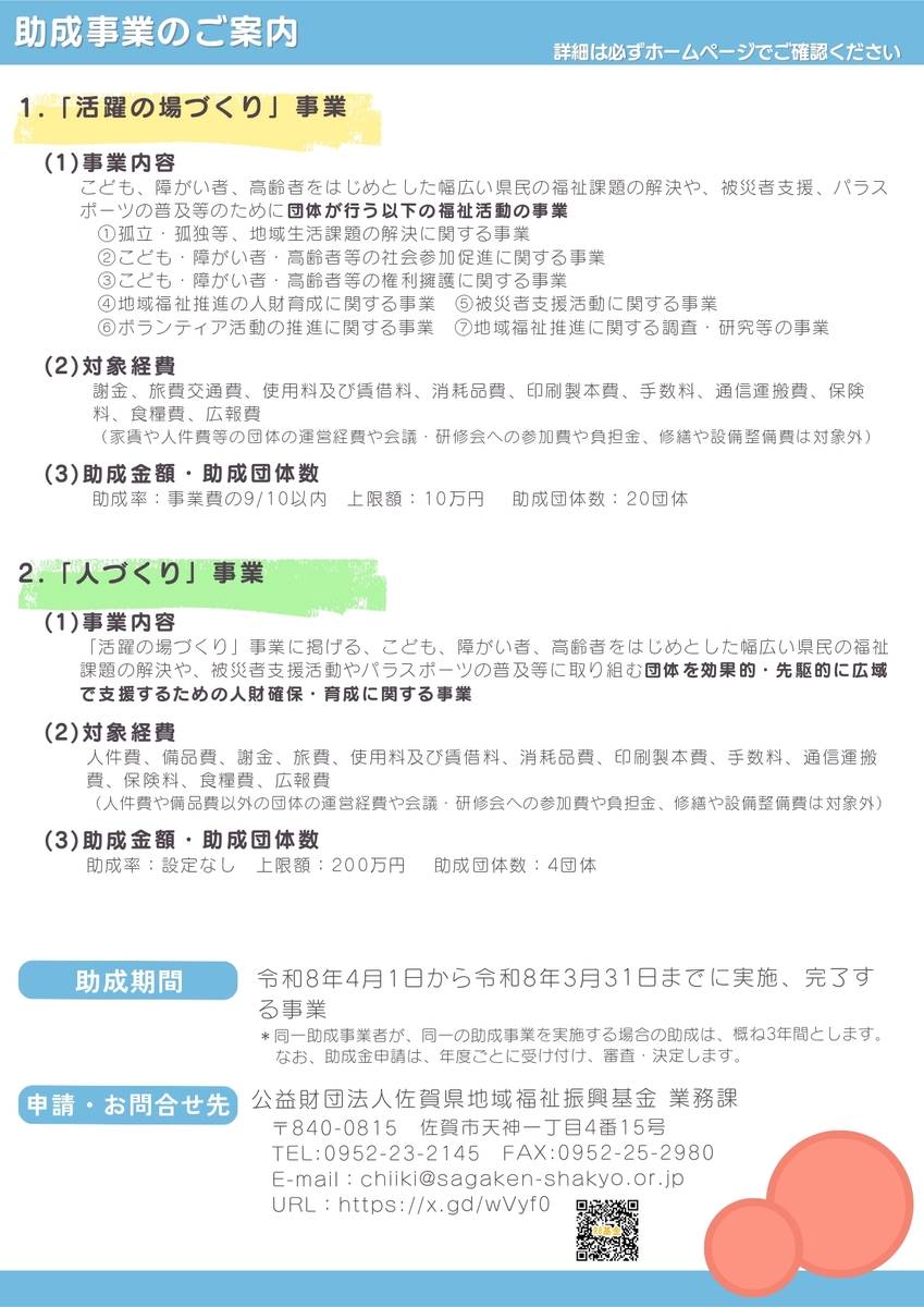
令和8年度 地域いきいき さが・ふれあい基金 (2)「人づくり」事業
■対象分野
・保健、医療、福祉
■助成対象事業
次に掲げるような事業に取り組む団体を効果的・先駆的に広域で支援するための人財確保・育成に関する事業
- 孤立・孤独等、地域生活課題の解決
- こども・障がい者・高齢者等の社会参加促進
- こども・障がい者・高齢者等の権利擁護
- 地域福祉推進の人財育成
- 被災者支援活動
- ボランティア活動の推進
- 地域福祉推進に関する調査・研究等
■助成対象期間
令和8年4月1日~令和9年3月31日
■助成対象主体
公益法人等、営利を目的としない団体で、次の要件を満たしているもの
- 申請時に 1 年以上活動を継続している
- 主たる活動の区域を佐賀県内に置いている
- 団体の事務を行う場所を県内に有している
- 定款又は規約等を有し、団体としての意思を決定し、執行及び代表することのできる機能並びに団体としての独立した経理の機能が確立している
■助成内容
1件あたり上限200万円
採択数:4団体
■応募方法
HPより所定の申請書類をダウンロードし、必要事項を記入の上、その他申請に必要な書類とともにご提出ください。
| 募集締切 | 2026年05月15日(金) 必着 |
|---|---|
| 助成事業団体名 | 公益財団法人佐賀県地域福祉振興基金 |
| 担当部署 | 業務課(佐賀県社会福祉協議会 まちづくり課内) |
| 住所 | 〒840-0815 佐賀市天神1丁目4番15号 |
| TEL | 0952-23-2145 |
| FAX | |
| Eメールアドレス | chiiki@sagaken-shakyo.or.jp |
| Webサイトアドレス | https://www.sagaken-shakyo.or.jp/news/000330.php |
ドキュメント等
| 1774667046.pdf | (4384602KB) |


